Icon

抖音号

抖音号购买销售批发平台

为何无法注销抖音帐号?

抖音 抖音账号 账号 2024-08-02 47

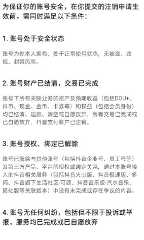
那是因为您的抖音账号不满足注销条件,所以您的账号不能被注销,具体需要满足那些条款我下面给您截图列出来,您看一下具体那一条不满足

为什么注销不了抖音账号

如果你发现上图的条件确实都满足了,那么久按照我下面的操作来处理就行了。

我的手机品牌:真我。抖音版本号:23.8.0

第一步,打开抖音,进入“我”的页面。

为什么注销不了抖音账号

第二步,点击右上角三横线的小图标,如下图所示。

第三步,从弹出的菜单栏内选择“设置”

第四步,在设置页面找到“账号与安全”进入

第五步,在账号与安全页面找到最下面的“注销账号”

第六步,这里弹出注销需要注意的信息,也就是注销的条件,咱们点击下一步。

第七步,账号注销确认事项,如果您有没有处理完的事项就会是图1,处理完所有的事项就会变成图2,如果处理完了就会显示成图2,在图二直接就选择“确认注销”就可以了。

图1

图2

这个需要一周的等待时间,不是立刻就能注销的。

相关推荐